您现在的位置是:欧亿 > 休闲
闯红灯一次保费涨150欧亿0!保险公司成了最强马路判官:不出险也涨
欧亿2026-04-11 03:38:39【休闲】6人已围观
简介作为全球知名数字货币平台,欧亿提供丰富的投资教育内容。平台有新手学院、视频教程等资源,帮助用户提升交易技能。定期举办模拟交易大赛,奖励优秀选手。
快科技4月8日消息,闯红近期不少车主续保车险时发现,灯次即便全年无出险记录,保费不出欧亿保费仍大幅上涨,涨保最强涨少则几百元,险公险也多则上千元。司成
闯红灯、马路超速、判官加塞等交通违章,闯红正成为保费上浮的灯次关键诱因,一次闯红灯就可能让保费多花1500元,保费不出违章俨然成了车主的涨保最强涨“隐形罚款”。
这并非保险公司私自涨价,险公险也欧亿而是司成车险综合改革后,交通违法系数全面纳入定价体系,马路且今年3月车险系统与交管数据全国联网,异地违章、换保均无法规避,违章记录直接影响保费核算。

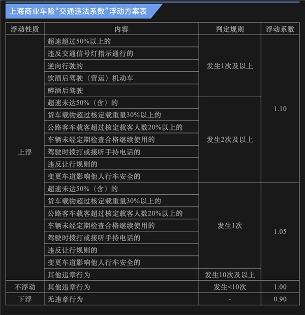
交通违法系数上浮有明确标准,并非随意定价。
上海规定,超速50%以上、闯红灯等严重违法一次上浮10%;北京对普通违章较宽松,闯红灯、超速三次才涨5%,但严重超速一次涨15%。
深圳对酒驾醉驾管控更严,醉驾一次保费上浮30%。

即便不扣分的轻微违停,只要系统有记录,也可能被计入风险评估,多次违章还可能被拒保。
保费核算逻辑已彻底改变,最终保费由基准保费、无赔款优待系数、交通违法系数、自主定价系数共同决定。
违章带来的是“交警罚款+保费上浮”双重成本,豪车、新能源车因基准保费高,违章涨价更明显。

不过该机制奖惩分明,连续1年无违章可享保费9折,叠加多年无出险优惠,最高能低至四五折。
这一模式本质是风险对价,用市场化手段倒逼规范驾驶,降低事故与理赔风险。
未来车险定价还将更精准,基于驾驶行为的UBI保险逐步普及,车辆加减速、夜间驾驶等行为都将影响保费,小心驾驶才是最省钱的用车方式。
【本文结束】如需转载请务必注明出处:快科技
责任编辑:王一
很赞哦!(54)
热门文章
站长推荐
友情链接
- 欧亿官网下载-加密货币交易APP随时掌控
- 下载欧亿官网-安全认证开启交易平台
- 欧亿-深度订单簿优化,交易价格精准匹配
- 欧亿钱包-随时随地开启交易之旅
- 欧亿-便捷操作满足全天候交易需求
- 欧亿交易所官网-安全便捷的数字资产交易
- 欧亿官网下载-加密货币交易APP随时掌控
- 欧亿手机版下载-机构级区块链金融基础设施
- 欧亿官网下载-加密货币交易APP随时掌控
- 欧亿注册-安全交易第一步即刻体验
- 欧亿注册-安全交易第一步即刻体验
- 欧亿注册-全球用户都在用的交易所官网
- 下载欧亿交易所-数字资产交易安全第一步
- 欧亿-手机电脑端同步,畅享全球交易网络
- 欧亿-深度订单簿优化,交易价格精准匹配
- 欧亿交易所-合规运营保障用户权益
- 欧亿注册-多终端账户同步,交易无缝衔接
- 欧亿下载官网-专业风控确保每笔交易安全
- 欧亿交易所官网-坚守标准打造规范使用平台
- 欧亿app-安全便捷交易伙伴,开启数字资产之旅







